본문 바로가기

한국기초과학지원연구원

사이트맵 열기 사이트맵 닫기

전자현미경 그룹

대표성과

Strain 조건에 따른 산소결함 형성 메커니즘 실증

  • STEM-EELS를 통해 산화물 박막(LCO) 내 strain 영역에서 산소 결함이 선형 배열 형태로 형성되거나 억제됨을 실시간으로 관찰
  • GPA-EELS 정량 분석 및 DFT 계산을 통해, strain 조건에 따른 산소결함 형성 에너지 차이를 이론적으로 입증
    • Strain이 결함 형성을 유도하거나 억제하는 핵심 인자임을 밝혀, strain engineering 기반 소자 안정성 설계 전략 제시

      논문성과 : ACS Nano 2024, 18, 18465−18476, IF 15.8, JCR 6.15%

ACS Nano 표지논문 선정
ACS Nano 표지논문 선정
LAO와 STO 박막의 전위 코어, 두 세트의 확대 STEM 이미지, 변형측정도
LAO와 STO 박막의 전위 코어, 두 세트의 확대 STEM 이미지, 변형측정도

연료전지전극용 헤테로구조 나노촉매 형성 및 활성 메커니즘 규명

  • 고분해능 투과전자현미경, EDS, STEM/EDS tomography 기법을 활용하여 Ru2P와 Ir2P간 계면형성 및 Ir2P 클러스터의 균일한 분포를 확인
  • 명확히 규명한 Ru2P/Ir2P 헤테로계면의 결정학적 구조를 바탕으로 Ir이온이 Ru2P 표면에서 응집되어 Ir2P 클러스터로 성장하는 단계 관찰. 열역학적으로 안정한 구조임을 증명하는 실험과 계산에 기여
  • Ru2P/Ir2P 헤테로계면의 구조와 역할 규명에 기여하여, 수소발생 반응 활성화를 위한 계면기반 촉매 설계 전략을 제시

    논문성과 : Advanced Energy Materials, 2024, 14, 2401426, IF 24.4, JCR 2.92%

Ru2P/Ir2P 헤테로계면의 결정학적 구조

(a) 투과전자현미경으로 Ru2P/Ir2P 헤테로구조 형성과정을 분석하여 그 과정을 (b)모식도로 나타냄. (c) STEM/EDS tomography 기법으로 나노촉매의 전체 구조와 성분별 분포를 규명하고, (d) 헤테로 구조의 결정학적 구조 분석을 통해 결정면을 밝힘. (e) Ru2P/Ir2P 모델 구조 구축 및 (f) 촉매반응과정의 자유에너지 계산 등을 통한 (g) 예상 촉매 활성 메커니즘 규명

TEM-EDS의 원소정량분석 정확도 향상을 위한 두께 보정인자(TF) 기반 신규 분석법 개발

  • 집속이온빔(FIB) 기법을 활용한 wedge 시료 제작과 EDS 보정계수 개발(TF)을 통한 원소 정량값의 정확도 개선하고, 2원계 이상의 조성을 가지는 시료의 EDS 정량 분석 신뢰성을 위한 시료 두께와 원소 정량 값의 정확성 규명
  • 정량분석의 오차가 최대 53%였던 중간 두께 영역 (약 100–1000nm)의 정량오차를 3.5% 이내로 감소시켜 TEM-EDS의 정량분석 정확도를 향상시킴

    논문성과 : Physica Scripta, 2024, 99, 035013, IF 2.6, JCR 29.82%

전자현미경 EDS 정확성 향상을 위한 보정계수(TF) 적용 전과 후의 EDS line profile 결과
전자현미경 EDS 정확성 향상을 위한 보정계수(TF) 적용 전과 후의 EDS line profile 결과

Cryo-EM structure of human class C orphan GPCR GPR179 involved in visual processing

  • Cryo-EM을 활용하여 human GPR179 단백질의 고해상도 구조(3.1–3.5 Å)를 규명함.
  • GPR179는 망막 ON-bipolar 세포에서 발현되는 class C orphan GPCR로, 시각 신호 전달과 선천성 정적 야맹증과 관련
  • Cryo-EM 구조 분석을 통해 외부 Cache 도메인, CR 도메인, 7개의 TM helix로 구성된 fan-like 형태의 비대칭적 homodimer를 형성하며, TM1–TM7 인터페이스와 이황화 결합을 통해 안정화됨을 밝힘
  • 본 연구는 GPC179의 고해상도 구조를 규명함으로써, 시각 경로에서의 분자 수준의 메커니즘 해석 및 관련 유전질환의 치료 전략 개발에 중요한 기초 자료를 제공함

    논문성과 : Nature Communications, 2024, 15, 8299, IF 14.7, JCR 5.97%

Cryo-EM structure of human GPR179
Cryo-EM structure of human GPR179

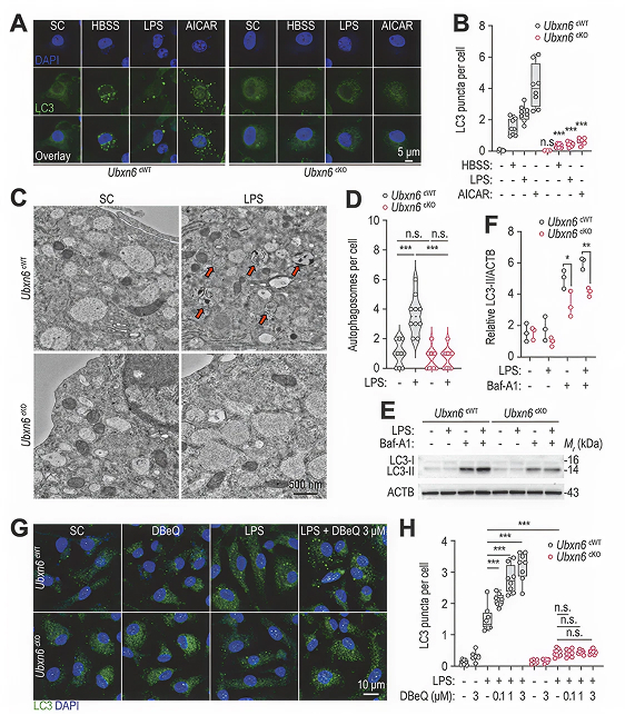
Ubiquitin regulatory X (UBX) domain-containing protein 6 is essential for autophagy induction and inflammation control in macrophages

  • UBXN6가 autophagy 유도에 필수적이며 macrophage에 있어서 inflammation 조절에 중요한 역할을 담당하고 있음을 Bio-HVEM system으로 규명

    논문성과 : Cell. Mol. Immunol., 2024, 21, 1411, IF 24.1, JCR 2.76%

UBXN6에 의한 BMDM에서의 Autophagy 유도
UBXN6에 의한 BMDM에서의 Autophagy 유도
담당부서

연구장비전략실

처리중입니다.
잠시만 기다려주세요.